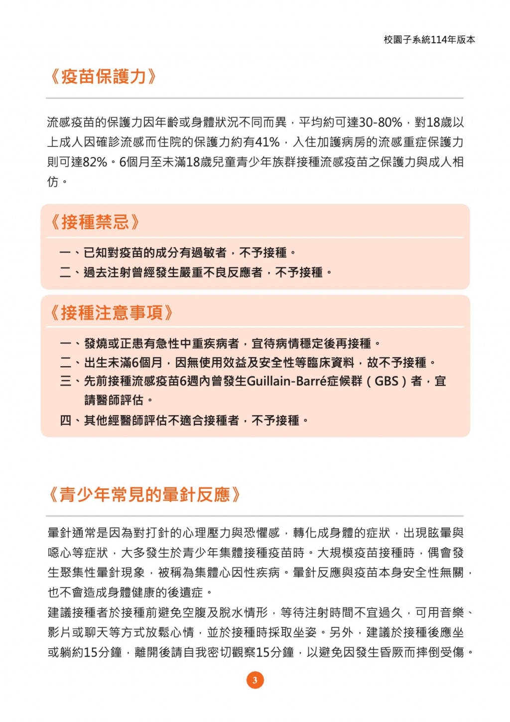
彰化縣114流感疫苗接種計畫_縣立芬園國中接種意願書

上一則公告 下一則公告

學務處 / 張貼者 學務主任    


張貼日期: 2025-09-23 13:47:41  點閱:401


縣立芬園國中接種意願書

簽署連結:https://nias-school-survey.cdc.gov.tw/survey/0000000000003522e1ca?openExternalBrowser=1

 

簽署前注意

一、若簽署當下學生年滿18歲已成年,建議家長與學生充分溝通討論後,再由學生本人完成簽署意願書。

二、若簽署當下學生尚未成年,仍需有法定代理人同意。惟接種活動當天學生已成年,可由學生自行決定接種意願。

 

簽署細節

一、若完成線上意願書且留下電郵,您可以收到簽署結果!

二、需要修改接種意願時,也可以在意願收集截止期限前直接掃QR碼重新填寫

三、如遇操作問題可至 (https://reurl.cc/NxN1b5) 觀看簽署步驟

四、如截止期限後想修改接種意願或需紙本簽署,請洽各校學校人員

 

聯絡客服(服務時間為上班日上午 8:30 12:30;下午1:30~5:30)

一、客服信箱 cdcnias@cdc.gov.tw

二、客服專線 02-23959825 分機 3201


相關照片

近月內熱門公告
  • 2026-04-17 235
      彰化縣立芬園國民中學114學年度第7次代理代課教師甄選(第9招)結...
  • 2026-04-24 222
      彰化縣立芬園國民中學114學年度第7次代理代課教師甄選(第14招)結...
  • 2026-04-14 210
      彰化縣立芬園國民中學114學年度第7次代理代課教師甄選(第6招)結...
  • 2026-03-30 108
      彰化縣立芬園國民中學114學年度第6次代理代課教師甄選(第5招)結...
  • 2026-03-31 90
      彰化縣立芬園國民中學114學年度第6次代理代課教師甄選(第6招)結...
  • 2026-04-02 90
      彰化縣立芬園國民中學114學年度第7次代理代課教師甄選簡章
  • 2026-04-01 79
      115年度彰化縣社區營造點徵選提案輔導說明會暨工作坊
  • 2026-03-27 67
      彰化縣立芬園國民中學 114 學年度第 6 次代理代課教師甄選(第4招...
  • 2026-04-15 56
      彰化縣立芬園國民中學114學年度第7次代理代課教師甄選(第7招)結...
  • 2026-03-28 52
      轉知-教育部國民及學前教育署轉型正義教育資源中心辦理115年度全...
  • 2026-03-27 48
      「行政院國家資通安全會報設置要點」及「行政院國家資通安全會報...
  • 2026-03-28 44
      公告-有關國立臺灣師範大學教育系教育專業發展中心辦理「114學年...
  • 2026-04-07 39
      檢送「彰化縣115學年度國民中學教師聯合甄選簡章」1份
  • 2026-04-08 39
      彰化縣立芬園國民中學114學年度第7次代理代課教師甄選(第2招)結...
  • 2026-04-14 37
      有關彰化區免試入學比序項目之「114學年度縣級競賽採計項目」,...
  • 2026-03-27 36
      員林農工辦理國中教師專業群科實作體驗案
  • 2026-04-01 36
      115年使用牌照稅開徵宣傳
  • 2026-04-07 36
      彰化縣立芬園國民中學114學年度第7次代理代課教師甄選(第1招)結...
  • 2026-04-10 36
      彰化縣立芬園國民中學114學年度第7次代理代課教師甄選(第4招)結...
  • 2026-04-09 35
      彰化縣立芬園國民中學114學年度第7次代理代課教師甄選(第3招)結...